十大网投正规信誉官网-APP免费下载
首页
信息公开
企业基本信息
企业社会责任
企业重大事项
人才招聘信息
物资集中采购
通知公告
品牌文化
品牌形象
文化理念
文述华西
声影华西
文化创意
新闻资讯
华西要闻
华西快讯
媒体聚焦
宣传视频
专题专栏
省政府信息
产业板块
工程承包
工程智能制造
数字经济
科研设计
建筑金融服务
地产和城市更新
工程智能装备
华西业绩
筑迹
鲁班奖
国优奖
其他奖项
党建群团
党的建设
廉洁华西
华西工会
华西新青年
首页
-
新闻资讯
-
华西要闻
华西要闻
华西快讯
媒体聚焦
宣传视频
专题专栏
省政府信息
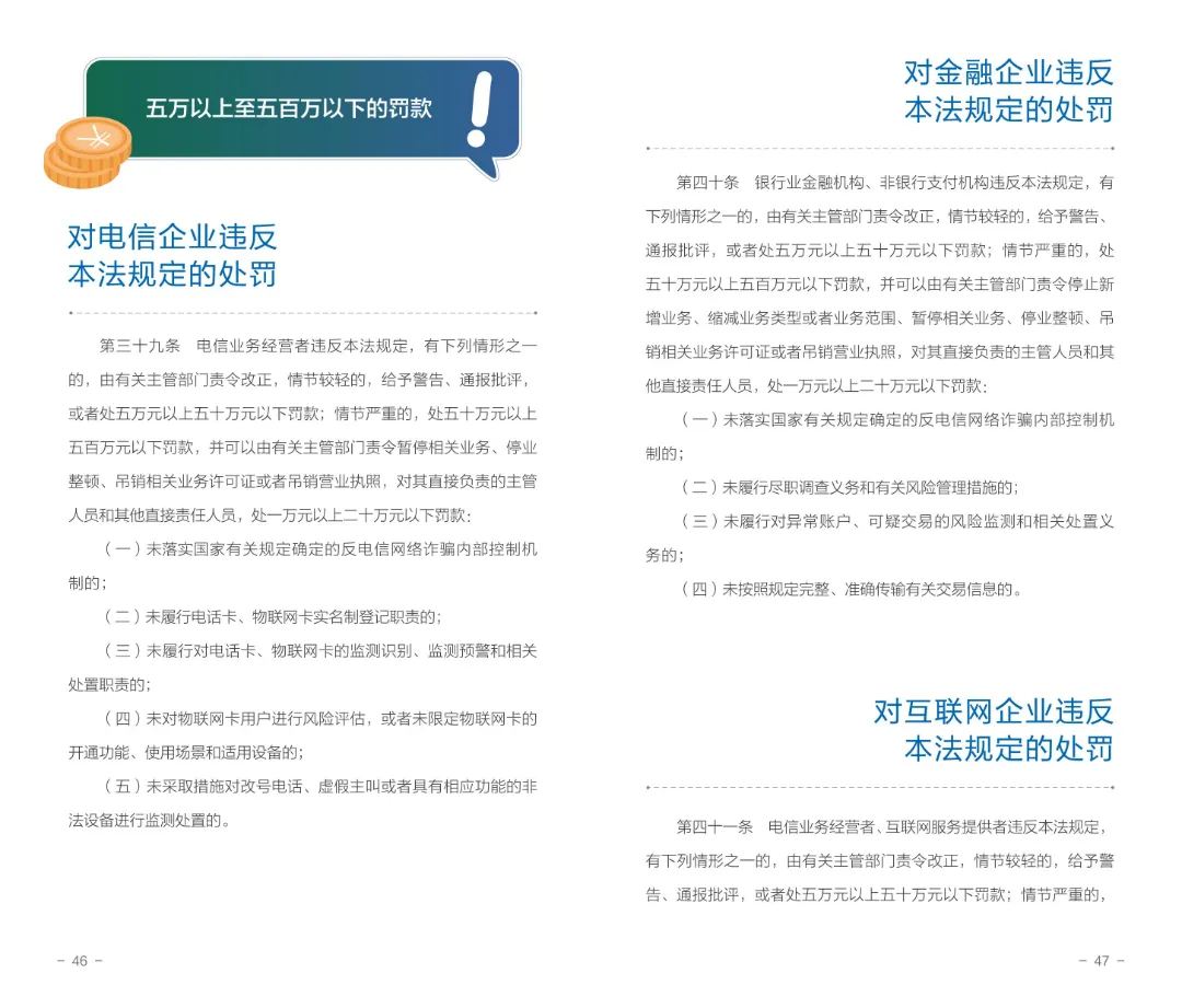
【全民反诈在行动】2024年反诈宣传手册请查收!
发布日期:24-07-19 18:53:04 作者:集团科数中心 来源: 阅读: 次
上一条:
【筑基】杨斌“四不两直”督导项目汛期安全...
下一条:
【筑基】集团召开2024年度法治合规工作会暨...